
宜兴,有着近7000年的陶瓷历史,是中国陶瓷文化的重要发源地,宜兴紫砂更是闻名于世界。随着半个世纪的现代陶艺发展,陶瓷茶壶从传统的实用工艺美术领域扩大到雕塑等非实用性领域。
中国宜兴国际陶艺研讨会暨陶艺展于2001年和2005年在陶都宜兴亮相。宜兴,在2005年被IAC主席托尼•弗兰克誉为“世界制壶中心”。2019年10月,在宜兴举办的“第十届中国宜兴国际陶瓷文化艺术节”期间举办了“首届世界壶艺大赛”,共收到来自美国、加拿大、意大利、塞尔维亚、以色列、日韩等17个国家及国内的符合条件的参评作品573件(套),作品精彩纷呈,题材广泛,引起行业巨大反响,赢得专家评委以及参赛人员的一致好评。2024年,宜兴市人民政府和国际陶艺学会将继续主办“第二届世界壶艺大赛”,以开放的视野迎接各种文化背景及艺术风格的陶瓷壶,可具体可抽象,共筑国际陶瓷文化交流与发展的舞台。

组织单位 >>
主办方:国际陶艺学会(联合国教科文组织官方合作伙伴)
宜兴市人民政府
承办方:宜兴市陶瓷行业协会
作品要求 >>
(一)参赛者每人至多 2 件作品(作品中陶瓷材料须占整件作品的二分之一及以上);
(二)作品单件尺寸以单边不超过 50 公分;
(三)限 2019年 ( 含 ) 以后的创作,且未曾获得任何竞赛入选和得奖作品。
参赛资格 >>
全球陶艺工作者均可报名参加,国籍、年龄、资格等不限,集体创作者请以 1 人为代表报名(请另附创作团队名单)。
奖项与参赛者义务 >>
(一)奖项内容
1、特等奖1件,奖金人民币6万元整(含作品收藏奖励费用),获得奖证书。(如评委会不认可有特等奖,可以调整增加1个金奖)
2、金奖2件,每件奖金人民币3万元整(含作品收藏奖励费用),获得奖证书。
3、银奖5件,每件奖金人民币1.5万元整(含作品收藏奖励费用),获得奖证书。
4、铜奖10件,每件奖金人民币0.6万元整(含作品收藏奖励费用),获得奖证书。
5、优秀奖若干件,获得奖证书。
6、根据评委数量,设立对应的评委特别奖。
7、入选总数约200件,均颁发入选证书。
8、入选作品可捐赠给宜兴市人民政府指定的文化艺术机构收藏。
9、赠所有得奖者及入选者专刊 1 册。
(二)差旅费补助
距离宜兴在1000公里以外的入选的自行送件者,可获得承办方交通费补助人民币1200元及5天住宿补助。
(三)获奖者义务
1、奖金须依法纳税。
2、获得特等奖、金奖、银奖与铜奖的作品,无偿归宜兴市人民政府指定的文化艺术机构收藏。
竞赛程序 >>
(一)报名
1、无须报名费用。
2、报名方式:
在线网络报名网:http://teapotworld.com.cn/index.php/Pc 或
https://www.jstaoxie.com。
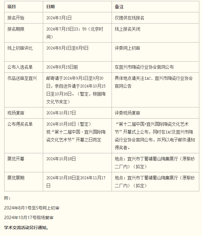
3、报名时间:北京时间 2024 年 3月 1 日起至 2024 年 7 月 15 日止。
4、评委委员名单稍后公布。
(二)初审及结果公布
凡在报名期限内完成报名手续者,即取得参加初审资格。初审入选名单将在 2024年8月15日前公布于宜兴市陶瓷行业协会网站,并另以电子邮件通知入选者寄、送作品,参加复审。(若于 2024 年8月15日前未接获邮件通知,请自行上网查询初审结果,并立刻联系活动承办方。若未于2024年9月15日前主动联系者,以致作品未能按时参加复审,视为弃权参赛。)
(三)复审(现场评审)
1、送件准备:接获入选通知者,请根据指定收件时间将作品妥善包装,内附作品状况报告书和开箱、组装、展示等说明,作品彩色照片贴于包装箱外,运输期间的保险请自行办理,其他细节将另行通知。
2、送件运输、进口税等费用由参赛者负责。
3、参赛者请与自行委托的运输单位确认相关国际进出口方式、报关、清关、缴费等相关事宜,请于上海口岸进出,承办方协助办理相关手续。若参赛作品未于指定时间内送达承办方,视作放弃参赛。
4、参赛作品请于2024年10月10日至16日送达至承办方指定的地点,请参赛者事先与承办方或委托收件单位联系具体送件时间。
(四)运输风险与作品保险
1、参赛者须承担作品在抵达承办方指定地点之前任何可能出现的损坏或遗失风险,承担展览结束后作品运返中任何可能出现的损坏或遗失风险,参赛者可视情自行对作品进行投保保险。为了确保作品运输安全,请谨慎包装参赛作品。
2、作品抵达承办方指定地点后,在开箱检视如发现作品有损坏情形时,将主动告知参赛者。作品经承办方检视确认无损坏后,承办方将做好安全保护工作,但不承担任何自然灾害等不可抗力因素造成的损失。
(五)复审(现场作品评审)及结果公布
得奖名单在2024年10月18日(暂定)于“第十二届中国•宜兴国际陶瓷文化艺术节”开幕式上公布,同时在IAC及宜兴市陶瓷行业协会官网公布,并另以电子邮件通知得奖者。
(六)退件。
请参赛者于2024年11月30日前确定退件方式。
1、自行取回:参赛者亲至宜兴办理退件手续,具体日期将另行通知。如委托代理人代领,参赛人事先须通过报名的邮箱通知承办人委托代领作品的通知,代领人在代领作品时,须出具参赛者本人签名的《代领作品委托书》、参赛者身份证复印件、代领人身份证原件及复印件。
2、委托承办方托运作品:参赛人事先须通过报名的邮箱通知承办方,委托承办方代办托运作品给参赛者。退件所需运费由承办方承担,作品的保险、报关等费用由参赛者承担。承办方预定于2025年1月(确定时间另行公告)为参赛者代办退件事宜。
3、在2025年3月30日前,参赛者对需退回的作品既没有自行取走,又未委托承办方代办托运的,视为作品捐赠给承办方,由承办方处置。
保险 >>
展品的送、退运送保险费用由参赛者自行酌情投保。作品自抵达承办方指定地点起至退件截止期限前,保险由承办方办理,每件作品保额上限为人民币3万元。
参赛特别约定 >>
1、报名文件及送审影像资料做为承办方研究记录用,恕不退还;
2、参赛作品在评审及展示期间不得要求退还、移动或替换;
3、参赛者需确保参赛作品为其原创、拥有所有权、未曾得奖并未侵犯他人著作权,否则,承办方有权取消得奖或入选资格,并追回奖金及证书等;
4、参赛者报名后,视为同意本简章,并愿意接受本简章所有条款的约束。参赛者赋予承办方在展览及相关配套活动中,无偿使用参赛作品(包括参赛者提供给承办方的资料)进行展示、翻译、出版、宣传等,并允许在大赛结束后无偿使用大赛期间形成的各类照片、视频、音频等资料;
5、本简章如有未尽事宜,在主办方审议修改后由承办方公布解释。
具体时间安排 >>

通讯联络 >>
1、地址:中国江苏省宜兴市丁蜀镇丁山北路150号宜兴市陶瓷行业协会
2、电话 :0510-87186696
3、网站:宜兴市陶瓷行业协会官网https://www.jstaoxie.com
4、电子信箱:worldteapotart@163.com
宜兴市陶瓷行业协会
2023.09.23